西部地区鼓励类产业目录(2025年本)发布

time: 2024-12-08      来源:重庆市外商投资企业协会

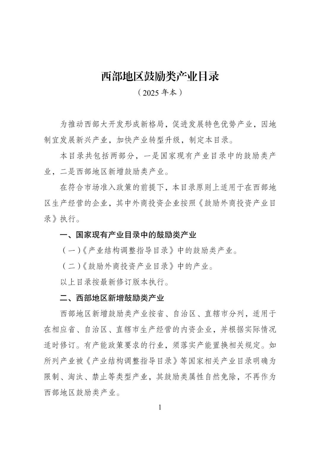
中华人民共和国国家发展和改革委员会令

2024年第28号

 《西部地区鼓励类产业目录(2025年本)》已经2024年10月12日第17次委务会议审议通过,并经国务院同意,现予公布,自2025年1月1日起施行。《西部地区鼓励类产业目录(2020年本)》同时废止。

                                                

                                                              主任:郑栅洁

                                                            2024年11月27日

图片


图片
图片
图片
图片
图片
图片
图片
图片
图片
图片
图片
图片
图片
图片
图片
图片
图片
图片
图片
图片
图片
图片
图片
图片
图片
图片
图片
图片
图片
图片
图片
图片
图片
图片
图片
图片
图片
图片
图片
图片
图片
图片
图片
图片
图片
图片
图片
图片
图片
图片
图片
图片




来源:国家发展和改革委员会


写留言